茶馆轻量版ios版下载,qq叫小妹,qq同城服务,免费空降软件

MENU

新闻中心

当前位置: 首页» 新闻中心» 科研进展

首个铁线蕨基因组揭示真叶植物起源和茉莉素进化等分子机制

2022-09-02 01:53:55

【字体:

  

基因组所联合国内外八家科研院所首次绘制了染色体级别的铁线蕨基因组,为蕨类植物孢子发育、真叶植物起源和种子演化、茉莉素信号通路进化等提供了新见解。该成果于北京时间2022年9月1日发表在国际知名学术期刊《自然—植物(Nature Plants)》上,论文题目为“The genome of homosporous maidenhair fern sheds light on the euphyllophyte evolution and defences”。



植物在4.7亿年漫长的陆地生境演化中,共形成了5大类群:苔藓植物、石松植物、真蕨植物、裸子植物和被子植物,真蕨植物作为种子植物(裸子植物和被子植物)的最近姊妹类群,与种子植物共同形成了陆地生境最重要的类群——真叶植物。


真蕨植物以孢子体和配子体均具有光合自养能力为主要特征,按照孢子类型,可分为异型孢子和同型孢子两类。同型孢子真蕨约占现存真蕨的99%,其中的水龙骨目蕨类植物铁线蕨(Adiantum capillus-veneris L.),是同型孢子真蕨的模式物种。


铁线蕨基因组组装与注释


该研究首次绘制了染色体级别的铁线蕨基因组,拼接基因组达到4.83 Gb,覆盖了97.58%的基因组,染色体数目n = 30,Contig N50达到16.22 Mb。对基因组结构的分析发现同型孢子真蕨基因组扩张的原因是重复序列扩张,并非近期全基因组加倍。


铁线蕨同型孢子发育调控机制


结合转录组分析,研究人员进一步揭示了同型孢子囊从初生期到成熟期的调控机制,首次发现同型孢子发育过程与异型孢子的花粉粒具有相似性。通过对同型孢子共表达模块中节点基因的挖掘和比较网络分析,发现LEC1基因在成熟阶段调控同化物积累,而其种子植物同源基因亦具有相同的功能,是种子发育的核心调控因子,证实了LEC1调控网络在种子起源前至少300万年已经形成,且具有保守的同化物积累调控功能。在真蕨植物中,该网络在孢子发育时期发挥作用,而在种子植物中,被招募到种子发育过程之中,赋予了种子同化物积累这一重要的生理性状。这些结果为理解种子起源提供了新的见解(图1)。


图1 | 铁线蕨同型孢子发育遗传基础与LEC1调控网络比较分析


BRI1-BRL基因家族在真叶植物中的扩张与真叶的起源演化


通过对真叶植物各进化节点的祖先基因推断,首次发现真叶植物的最近共同祖先中,BRI1-BRL基因家族出现了明显扩张。研究显示了BRI1-BRL基因家族在真叶植物中发生过两次复制,从而形成了真叶植物共有的BRL2亚家族,以及种子植物中特异扩张的BRL1/BRL1-3亚家族(图2)。铁线蕨BRL2亚家族成员的组织表达分析也验证了这些基因在维管束分布丰富的叶柄和叶片中表达显著。这些结果显示了BRI1-BRL基因家族的扩张很可能与真叶维管系统的起源有关,是推动真叶植物维管系统复杂化进而产生真叶的分子动力。


图2 | BRI1-BRL基因家族在陆生植物中的分子进化


铁线蕨防御反应与真叶植物茉莉素信号通路的进化


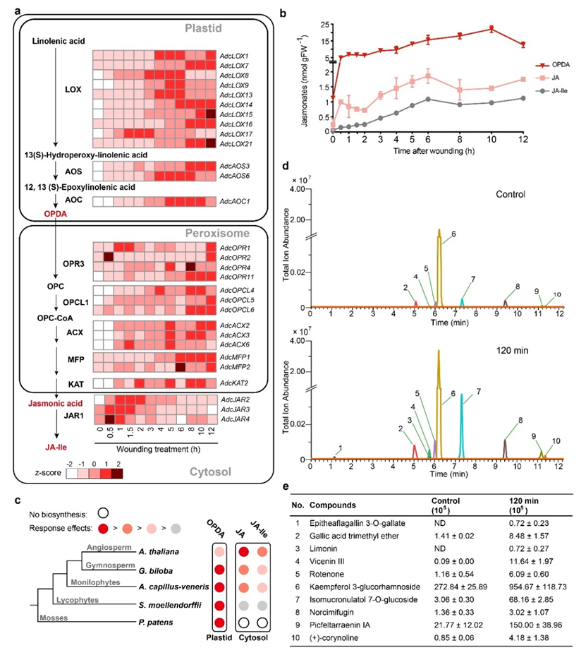
蕨类植物还是研究茉莉素信号通路进化的关键物种,基于铁线蕨的高质量基因组,结合代谢组学分析,研究人员阐明了茉莉素分子OPDA和JA-Ile及次生代谢物在铁线蕨伤反应中过程中的变化规律(图3)。研究不仅发现了蕨类植物高抗虫性的原因,还发现了铁线蕨中存在两类茉莉素活性分子OPDA和JA-Ile,说明种子植物中的主要活性分子JA-Ile在蕨类中开始出现,而在石松类和苔藓类等植物中,主要以OPDA作为茉莉素的活性分子。


图3 | 铁线蕨JA合成与信号转导通路解析


基因组所闫建斌研究员和博士后房昱含为论文的通讯作者。房昱含、博士生秦星、助理研究员廖庆刚和副研究员杜然为论文的共同第一作者。


黄三文研究员参与了这项研究的实验设计,白书农教授给予了建议和帮助。该项目得到了国家自然科学基金、中国农业科学院“农科英才”计划和农业科技创新工程、深圳市农业合成生物学重点实验室等项目的资助。


原文链接:The genome of homosporous maidenhair fern sheds light on the euphyllophyte evolution and defences | Nature Plants

TOP TOP 主站蜘蛛池模板: 桐庐县| 石屏县| 永胜县| 寿阳县| 永新县| 盐亭县| 溧水县| 观塘区| 都安| 绥棱县| 巩义市| 怀来县| 天长市| 汕尾市| 达尔| 清徐县| 海宁市| 湄潭县| 尼勒克县| 枝江市| 保山市| 金塔县| 黔西| 天祝| 盐源县| 北碚区| 蓬莱市| 武夷山市| 蒙阴县| 宁远县| 江油市| 南康市| 石景山区| 田东县| 康定县| 安宁市| 龙川县| 连江县| 天水市| 双江| 潜江市|