茶馆轻量版ios版下载,qq叫小妹,qq同城服务,免费空降软件

MENU

新闻中心

当前位置: 首页» 新闻中心» 科研进展

研究首次发现植物谷氨酸受体蛋白生理功能靶点

2022-09-20 07:00:00

【字体:

  

9月12日,基因组所邬倩博士联合瑞士洛桑大学Edward Farmer课题组在《新植物学家(New Phytologist)》在线发表了题为“The carboxy-terminal tail of GLR3.3 is essential for wound-response electrical signaling” 的研究论文。该研究揭示了谷氨酸受体蛋白GLR3.3的羧基端区域在损伤刺激产生的长距离信号传递过程中的重要作用。


1.png


自然界中,植物无时无刻不面临着各种非生物和生物胁迫所引起的机械损伤,比如风、雨等极端气候因素,比如噬咬类草食性昆虫和动物的侵袭。 机械损伤可以诱发植物产生多种系统性信号分子,电信号是其中最重要的一种。伤害刺激产生的电信号能够以cm/min的速度在叶片-叶片间快速传递,并在未受损组织进一步激活一系列茉莉酸(jasmonic acid, JA) 等植物激素介导的系统性防御反应(Farmer et al., 2020)来保护自身,这一过程依赖于谷氨酸受体(glutamate receptor-like,GLRs)蛋白家族的功能。在拟南芥GLR3.3和GLR3.6 功能缺失的双突变体中,由叶片伤害引发的电信号传递在远端未受伤害的叶片中完全消失(Mousavi et al., 2013; Nguyen et al., 2018)。相应地,突变体中受茉莉酸诱导的基因表达大幅度受到抑制。尽管如此,目前为止,对于GLRs在分子水平如何发挥作用的机理仍不清楚。


GLR3.3是由多个结构域组成的跨膜蛋白(>900 aa),包含一个大的胞外氨基端,两个配体结合结构域,三个跨膜区以及胞质内的羧基端尾巴(84 aa)。此前的研究大多聚焦于解析GLRs配体结合结构域的功能,该研究首次明确了GLR3.3的羧基端这一无明显结构域的区域对于其功能的重要性,其能够结合一个全新的互作蛋白,而该互作蛋白与GLR3.3的羧基端的结合位点对于GLR3.3的功能是必需的。此外,该互作蛋白也能够参与一系列损伤刺激产生的生物学应答。最后,研究人员发现多个谷氨酸受体蛋白GLRs的羧基端均存在对于其功能必不可少的功能位点,这是植物GLRs蛋白被发现二十多年来首次鉴定到的有生理功能的靶点。


研究人员首先构建了GLR3.3羧基端缺失的转基因回补材料,并通过一系列电生理表型测定和茉莉酸应答基因检测等实验确认了GLR3.3羧基端对于其生理功能的重要性。在此基础上,研究人员利用GLR3.3羧基端作为诱饵蛋白进行了酵母双杂筛选,鉴定到一个新的互作蛋白ISI1,二者之间的互作也通过体内实验进一步得到证实。通过分别构建GUS和mCherry标签的转录水平和蛋白水平的报告植株,研究人员发现 ISI1 基因呈现出在维管束组织富集表达的模式,并进一步通过激光共聚焦显微镜发现ISI1蛋白定位于维管束韧皮部伴胞的细胞质和细胞核中。通过对 isi1 功能缺失的突变体进行表型分析,研究人员发现isi1的突变体中,由损伤引起的叶片表面电位变化以及进一步利用蚜虫电极所测定的韧皮部电位变化均较野生型有显著差异,这与其表达模式十分吻合。此外,在昆虫取食实验中,研究人员也发现isi1植株对昆虫的取食表现出较野生型更强的抗性,这与其电生理表型相一致。


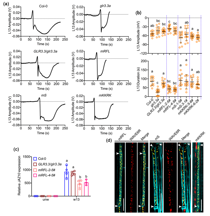
接下来,研究人员进一步通过片段缺失和点突变的方式在酵母体系中鉴定了GLR3.3和ISI1的互作位点,发现在GLR3.3的羧基端存在三个氨基酸位点(RFL, 图1)对于二者的结合是必需的。为了进一步揭示结合位点对于GLR3.3功能的影响,研究人员将携带这三个氨基酸突变的GLR3.3回补其突变体,有意思的是,突变结合位点后,GLR3.3在损伤刺激的长距离电信号传递和茉莉酸应答中的功能均完全丧失,这一结果揭示了这三个氨基酸位点的重要性。另一方面,这一GLR3.3的点突变体并不影响其在植物细胞的表达和亚细胞定位 (图1d),这与其动物中的同源蛋白iGluRs的羧基端点突变体的表现非常不同,后者大多通过影响其在动物细胞中的亚细胞定位而影响其功能。最后,研究人员聚焦三个GLRs的羧基端,发现其羧基端存在多个保守位点,进一步通过生理功能分析,发现其中两个位点对于GLRs的功能是必需的。该研究首次对损伤刺激产生的系统应答过程中的重要蛋白GLR3.3的羧基末端展开功能探索,最终通过一系列研究首次揭示了其羧基末端的重要功能靶点和可能调控机制。


2.png

1 | GLR3.3的羧基端点突变体的生理功能分析及其亚细胞定位


基因组所合成生物学研究中心副研究员邬倩博士为本文的第一作者和共同通讯作者。本研究得到了深圳市科创委等的资助。


因工作需要,团队现招聘1-2名博士后,研究方向聚焦挖掘和解析长距离信号在黄瓜植株营养吸收利用中的作用,真诚欢迎感兴趣的研究人员加入!联系方式:wuqian01@caas.cn


参考文献:

1. Wu, Q., Kumari, A., Stoz, S., Farmer, E.E. The carboxy-terminal tail of GLR3.3 is essential for wound-response electrical signaling. New Phytol. 2022. doi: 10.1111/nph.18475

2. Farmer, E.E., Gao, Y.Q., Lenzoni, G., Wolfender, J.L., and Wu, Q. Wound- and mechano-stimulated electrical signals control hormone responses. New Phytol. 2020. 227: 1037-1050.

3. Mousavi, S.A., Chauvin, A., Pascaud, F., Kellenberger, S., and Farmer, E.E. GLUTAMATE RECEPTOR-LIKE genes mediate leaf-to-leaf wound signalling. Nature. 2013. 500(7463): 422-426.

4. Nguyen, C.T., Kurenda, A., Stolz, S., Chetelat, A., and Farmer, E.E. Identification of cell populations necessary for leaf-to-leaf electrical signaling in a wounded plant. PNAS. 2018. 115(40): 10178-10183.



TOP TOP 主站蜘蛛池模板: 乃东县| 商城县| 桓台县| 安吉县| 吉木乃县| 交城县| 广西| 东海县| 湘乡市| 昌吉市| 通州市| 巴东县| 瓮安县| 黄龙县| 河曲县| 永定县| 茶陵县| 桦南县| 永修县| 逊克县| 基隆市| 博客| 焉耆| 安泽县| 娱乐| 定边县| 陕西省| 垫江县| 澄迈县| 南郑县| 武陟县| 乐陵市| 临沂市| 赤壁市| 万年县| 黄山市| 林西县| 延川县| 姜堰市| 和顺县| 拉萨市|