茶馆轻量版ios版下载,qq叫小妹,qq同城服务,免费空降软件

MENU

新闻中心

当前位置: 首页» 新闻中心» 科研进展

基因组所联合国内外学者发表首个葡萄完整参考基因组

2023-06-07 06:19:00

【字体:

  


近日,基因组所周永峰课题组联合美国、法国、意大利、德国和智利等国葡萄学研究团队,绘制了首个葡萄端粒到端粒(T2T)完整参考基因组图谱(PN_T2T),深入解析葡萄着丝粒区域的结构和基因簇捕获,发现了九代自交材料PN40024中顽固高杂合区域的重要生物学功能。该研究成果以封面文章发表在《园艺研究(Horticulture Research)》上,以致敬沃森和克里克提出DNA双螺旋结构模型七十周年。



该研究基于高度纯合(九代自交)的葡萄(PN40024)进行三代基因组测序,组装了一个端粒到端粒的完整参考基因组(PN_T2T)。2007年,首个葡萄基因组PN40024发表,为葡萄遗传育种和种质资源改良提供了宝贵的数据支持,然而,该参考基因组包含了近万个缺口,着丝粒、端粒和重复区域缺失,限制了重复序列、着丝粒和端粒区域的可及性,以及这些区域重要农艺性状的遗传学研究。16年后,葡萄首个T2T参考基因的发表,最终弥补了这一缺陷,是葡萄生物学与育种研究的又一里程碑事件。


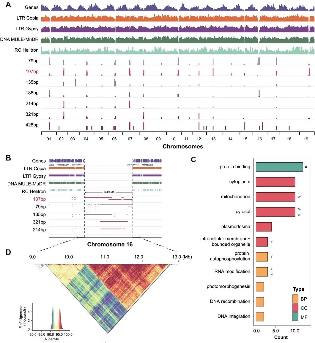
PN40024是高度纯合的自交系葡萄,该研究对其进行了三代测序,用Hifiasm进行初步组装,参考已发表的葡萄基因组(12X.v0),借助Mummer对38条Contig进行校正和搭建,获得了仅有1个gap的染色体水平葡萄基因组,经过填补gap后获得了大小为494.78 Mb,contig N50高达25.93 Mb的无间隙基因组(PN_T2T),填补了12X.v0的9429个缺口,BUSCO评估基因组完整性为98.5%。通过注释,共获得了37534个基因和41064个转录本,比12X.v0多9018个基因;基因组的重复序列注释为66.47%,TE占比为63.9%。


图1 | 葡萄参考基因组的T2T无间隙组装


研究人员检查了每条染色体两端的150 kb序列,端粒重复单元的长度范围设置为5至12 bp。最后,检测到PN_T2T基因组中的36个端粒(TTTAGGG/CCCTAAA)。为了检测着丝粒区域,该研究对30至500 bp的候选重复序列进行搜索,使用TRF在PN_T2T基因组中发现了470个不同的重复单位,其中107个bp重复是全基因组中最丰富的重复单元,其次是321 bp,214 bp和135 bp重复单元。完整的着丝粒组装,为研究着丝粒区域的基因提供了可能。作者在着丝粒区域共鉴定到343个基因,其中包括179个具有Uniprot ID的基因。通过GO功能注释、富集分析,发现多个基因富集到与蛋白质结合、生长素转运蛋白、生殖发育、光形态发生等通路。



图2 | 基因组中着丝粒的结构及其着丝粒捕获基因


基于葡萄T2T基因组,作者总共鉴定到377个基因簇,这通常涉及局部重排,他们发现部分基因簇长达数Mb,包含了数十到数百个基因。在16号染色体(23-27 Mb)上,有599个基因富集的结构域。在18号染色体(25~36 Mb)上,有1237个基因富集结构域。其中,许多强富集的结构域是植物抗病基因(R基因)结构域的一部分,这些R基因和基因簇为探索植物防御机制提供了重要线索。


此外,虽然经过9代自交的PN40024,有着99.8%的纯和度,但作者在染色体上仍发现9个高度杂合的区域。结果表明杂合区域的基因显著富集在对水分缺乏的反应、植物蛋白磷酸化、细胞分裂、对氧化应激的反应和对盐应激的反应通路中,这与植物的关键生理活性密切相关。


图3 | 九代自交葡萄材料中的杂合基因组区段及其生物学功能


本研究联合了中国、美国、法国、意大利、德国和智利等国葡萄学研究团队,在葡萄基因组发表16年后,首次绘制了葡萄完整基因组图谱,对葡萄学界具有重要意义。首次深入分析了葡萄着丝粒区域的结构及其捕获基因功能。更有趣的是,发现了九代自交材料中顽固的杂合区域及其重要生物功能。完整的PN_T2T参考基因组为未来葡萄育种和遗传改良提供有力的数据支持,可用于找回葡萄多个重要农艺性状的丢失的遗传力,同时为未来葡萄遗传学与育种研究开辟了丰富的可能性。


硕士生史小丫、曹硕,博士生王旭为论文的共同第一作者。中国农业科学院深圳农业基因组研究所周永锋研究员和肖华博士、南京农业大学程宗明教授和法国斯特拉斯堡大学Camille Rustenholz博士为论文的共同通讯作者。来自西北农林科技大学房玉林教授、中国农业科学院郑州果树研究所刘崇怀研究员、中国农业科学院果树研究所王海波研究员、新疆农业科学院伍新宇研究员和钟海霞副研究员、中科院植物所王毅博士、法国斯特拉斯堡大学Komlan Avia博士和Amandine Velt博士、德国比勒菲尔德大学Daniela Holtgr?we博士、西班牙阿拉贡农业研究与技术中心Jér?me Grimplet博士、西班牙瓦伦西亚大学José Tomás Matus博士、美国纽约冷泉港实验室Doreen Ware教授等国际合作者参与了该研究。该项目得到了国家自然科学基金优秀青年科学家基金(海外)、农业科技创新计划、深圳科技计划,欧盟地平线项目以及德国联邦教育及研究部(BMBF)等资助。


原文链接:https://doi.org/10.1093/hr/uhad061



TOP TOP 主站蜘蛛池模板: 绥江县| 梓潼县| 新源县| 乌恰县| 南投县| 武定县| 昔阳县| 当雄县| 吴堡县| 磐石市| 许昌县| 城固县| 美姑县| 资溪县| 寻乌县| 专栏| 阿克苏市| 郯城县| 水城县| 武汉市| 富宁县| 杭锦后旗| 冕宁县| 南皮县| 云霄县| 青神县| 客服| 西平县| 冕宁县| 桑植县| 紫阳县| 万山特区| 页游| 平武县| 襄城县| 三门县| 安阳县| 沙坪坝区| 从江县| 盐津县| 连州市|