茶馆轻量版ios版下载,qq叫小妹,qq同城服务,免费空降软件

MENU

新闻中心

当前位置: 首页» 新闻中心» 科研进展

变“废”为“宝”!常玉晓课题组开发出低成本全基因组基因分型技术FBI-seq

2022-10-27 07:00:00

【字体:

  

“生活总是充满惊喜,正是因为这样,未来才充满期待,生活如此,科研也是如此”,常玉晓感叹地说,FBI-seq的研发成功源自实验室的一次“不完美”,这次意外之喜也让他意识到也许并不存在所谓的“不完美”,如果换一种角度,“不完美”也可以变得完美。


近日,基因组所联合南京农业大学等单位成功开发出低成本全基因组基因分型技术FBI-seq(Foreground and Background Integrated genotyping by sequencing),该技术可同时检测育种材料的前景基因和遗传背景,大大节省了育种成本,提高了育种效率,是一种全新的全基因组基因分型技术。该技术有望在作物品种鉴别、种质资源鉴定、遗传图谱构建、亲缘关系推测等方面中发挥重要作用。相关研究成果在线发表在《植物学报(Journal of Integrative Plant Biology)》(下拉至文章底部,扫描二维码可获取电子版文献)。


原文链接:https://www.jipb.net/EN/10.1111/jipb.13395


“搜索”的“困境”


在日常工作学习中,你有没有过这样的烦恼:比如你想起一句歌词或是一段旋律,却忘记了歌名,只依稀记得歌词里有“朝阳”两字,于是你在歌库中输入关键词“朝阳”,却搜索出了上千条含有“朝阳”的歌,一首一首听是不太可能的,你只得增加关键词的长度,例如:“一杯敬朝阳”“”或者换一个关键词比如“毛不易”,于是你找到了这首歌,是毛不易的《消愁》。

我们无时无刻不在搜索,但如何又快又准地找到我们想要的东西?

这是我们生活中的困扰,也是摆在科研人员面前的一道难题。

把基因组当成一个数据库或者一个word文档,里面充斥着“A”“G”“C”“T”的字符,当你想要找出或复制某一特定基因片段的序列时,往往将基因片段的15-20位序列作为关键词进行搜索。

然而,由15-20位字符组成的序列有时候并不“特异”,总是会得到多个相似的搜索结果,以至于我们不得不往后或往前再延长几位,以确保我们搜索到的结果就是我们想要的。

在生物学里,我们把由20位字符组成的序列叫做“引物”,把特定的基因片段叫做“目的基因”。

生物育种的第一步就是筛选出目的基因,又叫做前景基因选择,目前,最常用的方法是基于PCR的分子标记方法。

简单来说,基于PCR的分子标记方法是通过特异性引物进行PCR扩增及建库测序,然而在这一步中受实验条件或引物影响,大多数人都会受到弥散条带(smear)或多个条带的影响,又称PCR的非特异性扩增现象,这一现象让不少人头疼不已,极力避之,然而,常玉晓却决定反其道而行之。


变“废”为“宝”

这一发现来源于实验室的一次“不完美”,常玉晓的研一学生在设计PCR引物时,错误理解了导师的实验思路,操作失误导致实验结果很不“理想”,学生虽然感到很沮丧,却又不得不硬着头皮将这一结果报告给常玉晓。而常玉晓却在其中发现了秘密。他让学生将实验数据深入分析后意外地发现,学生“不完美”的实验却带来了远远高于期望值的“超完美”结果,而产生“超完美”结果的根本原因,正是一直被大家视为“噪音”和“垃圾”的PCR引物与DNA模板之间不完美匹配(primer-template mismatched annealing, PTMA)引发的非特异性扩增。

当一条长度为20个碱基的引物与基因组配对时,若只有7-8个碱基的完美匹配、剩余的碱基全部是不完美匹配,这时,通过优化PCR的反应体系(如试剂组成、退火温度、循环数)可以增强非特异性扩增的产生!

常玉晓恰恰是利用这一意外发现,将“不完美”的匹配转换为“完美”的结果!

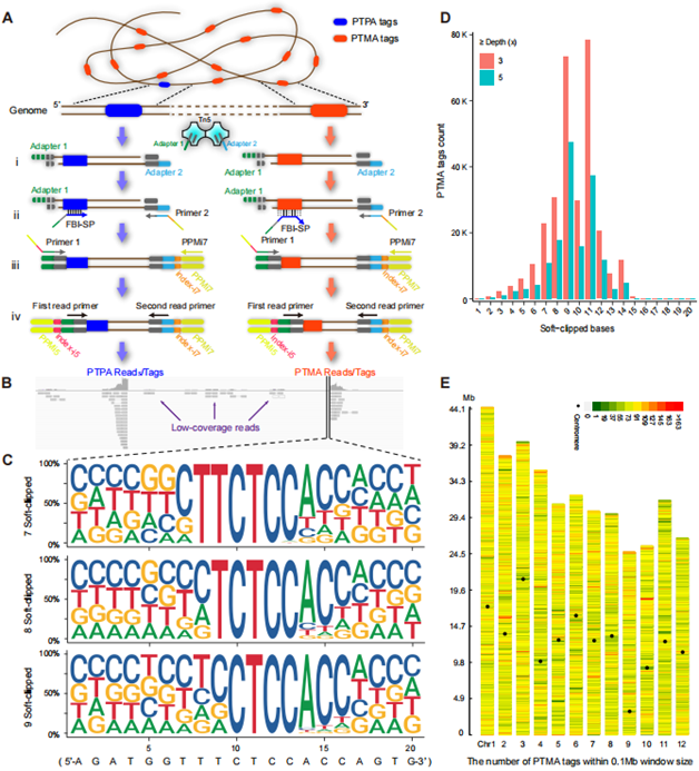
他们基于这一发现开发的FBI-seq(Foreground and Background Integrated genotyping by sequencing,图1),利用引物与模板间的PTPA扩增检测前景基因,利用引物与模板间的PTMA扩增检测遗传背景,因此,FBI-seq可实现同时检测前景基因和遗传背景!


图1 | FBI-seq技术路线及数据特征


为了验证FBI-seq技术对不同前景基因的检测效果,研究团队随机选择了水稻中稻瘟病抗性基因Pi2和粒长基因qGL3等共6个前景基因,分别设计引物进行文库构建及测序,数据分析发现通过引物的PTPA扩增可准确覆盖这些前景基因位点,同时基于全基因组范围内的PTMA扩增也获得了数以万计的tag位点,因此FBI-seq中的PTPA和PTMA扩增特性可成功应用于其他不同前景基因引物。随后,研究团队又分析了多个水稻品种的不同技术重复间可重复鉴定到的tag的数量和分布位置,以及不同抽样数据量下tag数目的变化特征,进一步验证了PTMA扩增的稳定性。

为了探究FBI-seq在育种中的实际应用效果,研究团队选择了一个水稻BC(2)F(4)群体进行验证。利用结合在稻瘟病抗性基因Pi2位点的SP引物,对随机选择的5个单株进行FBI-seq文库构建及测序,根据覆盖深度及稳定性获得了三类SNP,基于三类SNP分别获得的binmap图谱以及PTPA扩增结果,发现5个测试单株均含Pi2抗性基因,遗传背景回复率在83.8~93.0%之间(图2)。最后,研究团队测试了源于水稻的多个SP引物在西红柿和豇豆中的基因分型效果,发现PTMA扩增产生的稳定tag位点在这两个物种的全基因组上均可均匀分布,说明FBI-seq在其他物种中也有很好的基因分型能力。


图2 | FBI-seq对水稻育种群体进行前景基因和遗传背景检测


FBI-seq技术是常玉晓课题组继AIO-seq测序技术开发之后的又一重要研究成果。FBI-seq的成功开发,不仅实现了作物育种中前景基因和遗传背景的同时检测,节省了育种成本,提高了育种效率;同时,作为一种新的全基因组基因分型技术,FBI-seq也有望在各种作物的真假品种鉴别、种质资源鉴定、遗传图谱构建、亲缘关系推测等领域中发挥重要作用。


基因组所常玉晓研究员、钱前院士和南京农业大学智海剑教授为本论文通讯作者。本项目得到国家自然科学基金、江苏省现代作物生产协同创新中心等项目的资助。


点击查看常玉晓课题组介绍


参考文献

1. Sheng Zhao#, Cuicui Zhang#, Liqun Wang#, Minxuan Luo, Peng Zhang, Yue Wang, Waqar Afzal Malik, Yue Wang, Peng Chen, XianjinQiu, Chongrong Wang, Hong Lu, Yong Xiang, Yuwen Liu, JueRuan, Qian Qian*, HaijianZhi*, Yuxiao Chang*. A prolific and robust whole-genome genotyping method using PCR amplification via primer-template mismatched annealing, Journal of Integrative Plant Biology, 2022, DOI: 10.1111/jipb.13395.

2. Sheng Zhao#, Cuicui Zhang#, Jiangqiang Mu, Hui Zhang, Wen Yao, Xinhua Ding, Junqiang Ding*, Yuxiao Chang*. All-in-one sequencing: an improved library preparation method for cost-effective and high-throughput next-generation sequencing, Plant Methods, 2020, 16: 74.

TOP TOP 主站蜘蛛池模板: 汤原县| 鹤山市| 彰武县| 尚志市| 高密市| 凤凰县| 仙桃市| 高唐县| 灵丘县| 百色市| 乌拉特中旗| 霍山县| 冷水江市| 靖西县| 娱乐| 怀远县| 天等县| 梁河县| 乌拉特中旗| 建阳市| 淳化县| 涟源市| 肇东市| 德保县| 丹巴县| 章丘市| 三亚市| 得荣县| 德阳市| 如皋市| 金塔县| 阜阳市| 九龙坡区| 祁东县| 桂林市| 苍溪县| 百色市| 马公市| 洛扎县| 龙游县| 湖州市|