茶馆轻量版ios版下载,qq叫小妹,qq同城服务,免费空降软件

MENU

新闻中心

当前位置: 首页» 新闻中心» 科研进展

基因组所揭示食蚜蝇捕食和传粉的特殊进化机制

2022-07-14 11:58:01

【字体:

  

7月6日,基因组所与中国农业科学院植物?;ぱ芯克献?,在国际知名生物学杂志《BMC生物学(BMC Biology)》上在线发表了题为“Genome of the hoverfly  Eupeodes corollae provides insights into the evolution of predation and pollination in insects”的研究论文。研究首次揭示了昆虫捕食和传粉双重生物学行为的进化机制。


image1.png


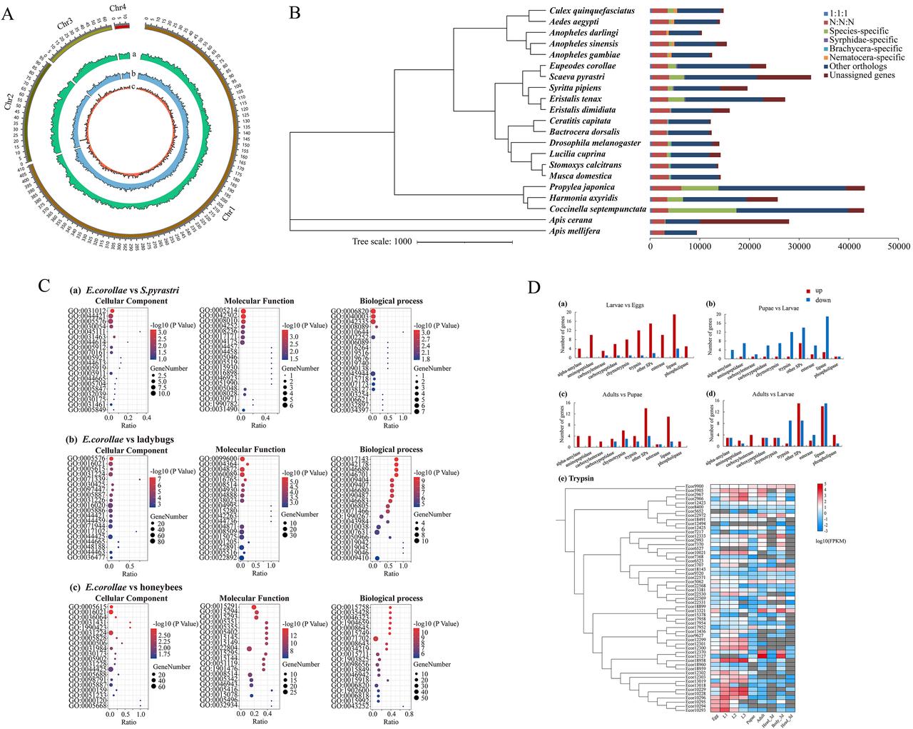
捕食性食蚜蝇属于双翅目食蚜蝇科,是农业生产中重要的经济昆虫。幼虫是重要的蚜虫天敌,成虫大多具有访花习性,是继蜜蜂之外的第二大类传粉昆虫。研究团队利用Pacbio三代测序、二代Illumina和Hi-C技术,对大灰食蚜蝇进行了全基因组测序和组装。大灰食蚜蝇基因组全长595 Mb,含有23,374个蛋白质编码基因,重复序列占51.47%,其中570.8 Mb的基因组序列被定位到4条染色体上。


大灰食蚜蝇幼虫和成虫具有不同的取食习性,是研究捕食和传粉进化机制的宝贵材料。研究团队通过与一种捕食性食蚜蝇、蚜虫捕食者瓢虫、传粉者蜜蜂进行比较基因组分析,结合转录组分析,发现 takeout 基因参与调节大灰食蚜蝇幼虫的取食行为,胰蛋白酶(trypsin)参与幼虫对蚜虫等的消化活动,糖类转运基因和与能量代谢有关的脂质转运基因在传粉行为中发挥重要作用。另外,与杀虫剂代谢有关的CYP6亚家族的基因扩张可能是大灰食蚜蝇维持种群稳定的因素之一。


图 | 大灰食蚜蝇基因组(A)、比较基因组(B-C)及消化酶相关基因分析(D)


作为捕食性食蚜蝇的优势种,大灰食蚜蝇的高质量基因组为揭示昆虫捕食和传粉的进化机制提供了宝贵的遗传资源,研究成果将推动食蚜蝇和其他天敌昆虫的遗传适应和进化机制的深入研究。


基因组所博士后苑鹤、博士生高博嘉和助理研究员吴超为该论文的共同第一作者,基因组所萧玉涛研究员和植保所吴孔明研究员为共同通讯作者。该研究得到了深圳市基础研究机构项目、中国农业科学院创新工程、国家自然科学基金等项目的资助。


原文链接:https://bmcbiol.biomedcentral.com/articles/10.1186/s12915-022-01356-6


TOP TOP 主站蜘蛛池模板: 同心县| 分宜县| 夏河县| 伊春市| 临夏县| 津市市| 柳州市| 洪泽县| 阳高县| 浙江省| 商城县| 涞源县| 阿瓦提县| 历史| 丁青县| 政和县| 综艺| 舞阳县| 津南区| 黑水县| 民权县| 溧水县| 高密市| 阿瓦提县| 丽江市| 昌乐县| 万安县| 班玛县| 大邑县| 高唐县| 汕尾市| 利辛县| 布尔津县| 濮阳市| 水富县| 息烽县| 富锦市| 桃江县| 庆云县| 常德市| 河南省|